BPS Bioscience develops reporter and Cas9-expressing iPS cells as well as iPSC-derived differentiated cells to support your research projects.
Induced pluripotent stem cells (iPSC), pioneered by Nobel Prize winner Shinya Yamanaka, are generated by converting mature human somatic cells via expression of four critical transcription factors known as Yamanaka factors: Myc, Sox2, Klf4, and Oct3/4. iPSCs are a valuable tool for research as they can differentiate into various cell types, including those of different tissues and organs.

They can be used to study disease mechanisms, drug development, and regenerative medicine, among other applications. Additionally, iPSCs can be generated from patient cells, allowing for the creation of disease-specific models used to better understand the underlying pathology and develop targeted treatments. The impact of this discovery has been most profound in research involving terminally differentiated, non-proliferating cell types which have traditionally been difficult to access.
Benefits
StemBright™ Reporter iPSCs are engineered to express a conditional reporter gene that will respond to the activation of a transcription factor within a cell signaling pathway of interest, or to constitutively express luciferase for cell tracking. For example, Wnt signaling promotes cell cycle re-entry of iPSC-derived cardiomyocytes. The TCF/LEF (Wnt) Luciferase Reporter iPS Cell pool responds to Wnt pathway activators with a quantitative, dose-dependent increase in luciferase activity. These pluripotent reporter cells can also be used to generate differentiated reporter cells.
The StemBright™ Luciferase iPS Cell Pool expresses the firefly luciferase gene.

The StemBright™ TCF/LEF (Wnt) Luciferase Reporter iPS Cell pool responds to Wnt pathway activators with a quantitative, dose-dependent increase in luciferase activity.

Cas9 (Streptococcus pyogenes CRISPR associated protein 9) is a bacterial nuclease used as tool to perform genetic engineering in mammalian cells. When Cas9 is introduced in a cell together with a single-guide RNA targeting specific gene of interest, it can introduce double-stranded breaks into the cell’s genomic DNA to either knock-out or modify a gene of interest.
Cas9-Expressing iPSCs can be used to genetically engineer the cells, for example allowing to introduce mutations in genes implicated in a genetic disease to model the disease in biologically relevant cells.
The PBMC-derived human iPSCs express Cas9 either constitutively or upon doxycyclin induction (tet-on). These cells can be transfected or transduced with one or several single-guide RNAs targeting specific genes of interest. The inducible cells allow temporal control of Cas9 expression, which limits the occurrence of off-target modifications. These cells are useful for:


The Transduction Control (Tet-On) iPS Cell Pool is an iPS (induced pluripotent stem) cell pool generated via lentiviral transduction with Expression Negative Control Lentivirus (Inducible Tet-On) (#82290).
Eliminating the expression of a cellular protein can provide valuable insights in its biological function. Using CRISPR/Cas9 technology, we can effectively knockout target proteins to change cellular properties as desired.
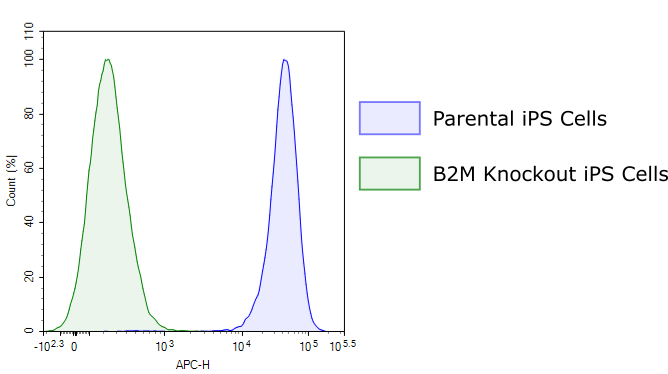
Our B2M (Beta-2-Microglobulin) Knockout iPS Cell Line has the full functional capacity of iPSCs, but has very low immunogenicity, providing a useful tool for allogeneic cell therapy research. B2M normally forms a complex with HLA-A, HLA-B and HLA-C molecules to generate the functional Class I MHC molecule responsible for antigen presentation to T Cells and which play a role in the rejection of transplanted organs or allogenic cells.

Human iPSC-derived cardiomyocytes have enhanced our understanding of human cardiac development, congenital heart diseases, and mechanisms of drug-induced cardiotoxicity. In addition, the availability of human cardiac muscle cells on the one hand allows high-throughput phenotypic screening of new drugs targeting cardiac disease. On the other hand, it allows cardiotoxicity studies to be performed very early on in the drug discovery without using more expensive, and ultimately less clinically relevant mouse models. These two aspects combined are expected to decrease the cost of drug development, since cardiac toxicity is a major cause of attrition in drug development pipelines. The ability to use a clinically relevant, amenable system to deepen our understanding of cardiac cell biology and drug responses can result in major benefits for the ageing population and economy of developed countries.
Healthy human iPSC Derived Cardiomyocytes are non-proliferative human cardiomyocytes differentiated from induced pluripotent stem cells (iPSC) using a small molecule Wnt-modulation strategy. The differentiated cells are functional, normal cardiomyocytes useful for in vitro modeling of cardiac biology and drug development studies.

Resources:
Webinar: Prof. Aitor Aguirre, Ph. D. (Michigan State University) presents his lab’s latest results on Reverse engineering the human heart with pluripotent stem cells - YouTube
The iPSC technology is protected by several patents, including US patent Nos. 8048999, 8058065, 8129187, 8278104, 8530238, 8900871, 9404124, 9499797, 10519425, and patent pending, for which iPS Academia Japan, Inc. has been granted license rights with a sub-licensable right. The purchase of this cell line grants you a 10-year license to use this cell line in your immediate laboratory for internal research purposes. Commercial use of this cell line is not allowed. Commercial use requires the appropriate license from iPS Academia Japan, Inc. This cell line is for research use only, not for therapeutic or prophylactic use in humans or animals. Use in humans is strictly prohibited.
This license does not permit you to share, distribute, sell, sublicense, or otherwise make the cell line available for use to other laboratories, departments, research institutions, hospitals, universities, or biotech companies. The license does not permit modification of the cell line in any way. Modification of this cell line or transfer to another facility of the cells requires a separate license or additional fees; contact Bio-Connect for details. Publications using this cell line should reference BPS Bioscience, Inc., San Diego.
Inappropriate use or distribution of this cell line will result in revocation of the license and result in an immediate cease of sales and distribution of BPS products to your laboratory. BPS does not warrant the suitability of the cell line for any particular use and does not accept any liability in connection with the handling or use of the cell line.
Proteins & enzymes | Antibodies | Lentiviruses | Cell Lines | Biochemical and Cellular Assay Kits
We gladly support you by keeping you updated on our latest products and developments